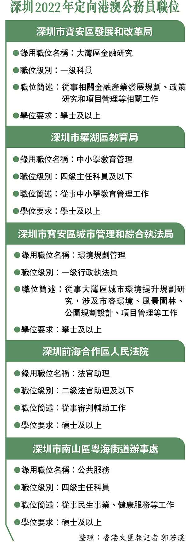
(香港文匯報記者 郭若溪 深圳報道)為落實《粵港澳大灣區發展規劃綱要》,服務「雙區」建設,深圳近日發布了《深圳市2022年服務「雙區」建設專項招錄公務員公告》,共計劃招錄4類職位共974人。為支持愛國愛港愛澳的港澳優秀青年融入國家、參與大灣區建設,此次招錄共有5個職位面向港澳居民中的中國公民進行定向選拔5人,涉及大灣區金融研究、環境規劃、前海法務等領域(見表),部分崗位需要進行心理素質測試。此外,今次亦是首次定向港澳招錄公務員編制法官助理。有港青表示,今年招考崗位更具吸引力,要求亦有所提高,筆試科目新增的《申論》測試就需要用心備考。
公告顯示,此次公務員招錄全市各級機關計劃招錄公務員974名,職位共分基層一線職位、市區機關職位、急需緊缺專業職位和定向港澳選拔職位四大類。其中,急需緊缺專業職位對標深圳市「以改革創新精神在加強黨的全面領導和黨的建設方面率先示範」要求和建設中國特色社會主義先行示範區「五大戰略定位」,招錄「雙區」建設和深圳市產業發展急需緊缺的優秀專業人才。所有職位均要求具備大學本科及以上學歷;除特殊職位外,報考年齡最高不超過35周歲。報名時間截至11月11日,統一採取網上報名的方式,考試費為45元人民幣/科/人。筆試時間為2021年12月11、12日。
法官助理可參選初任法官
香港文匯報記者梳理發現,今年招考中的5個定向港澳選拔招考單位仍集中在羅湖、南山、前海等市中心城區。但與去年相比,錄用職位更貼合粵港澳大灣區的發展建設需求,如深圳寶安區發改局的大灣區金融研究職位與深圳寶安區城管局的環境規劃管理職位。
同時,深圳羅湖區教育局的中小學教育管理崗位、深圳南山區粵海街道辦的公共服務崗位均增加了心理素質測評的要求。深圳市組織部相關工作人員表示,這是招錄機關根據職位需要,經批准,可在面試前後對報考者進行心理素質測評,測評結果作為擇優確定擬錄用人員的重要參考。
華潤水泥法律顧問、中山大學法律碩士、港青羅凌鋒接受香港文匯報記者採訪時表示,從職位的要求上能看出,深圳希望吸引更多香港本土人才,他以深圳前海合作區人民法院招錄從事審判輔助工作的法官助理一職為例,該職位要求法學專業的碩士研究生,且應具有一年及以上港澳台地區法律工作經歷,或一年及以上普通法系地區法律工作經歷,或一年及以上普通法系學歷教育。據了解,法官助理經過一定的工作年限後,可以和律師、學者、檢察官助理等其他法律從業人士一起,參加初任法官的遴選,到基層法院擔任法官。
港青:助前海吸普通法系人才
「內地是大陸法系,如內地高校畢業的應屆港青研究生,就無法報考該職位,而香港、英國、澳洲、美國等普通法系的留學生就可報考。」羅凌鋒認為,前海有很多涉外法律糾紛,該職位的設定主要還是想吸引香港本土有普通法系的知識技能和審判經歷的人才。
據了解,今年招錄的筆試科目除公共科目測試《行政職業能力測驗》不變外,將《思維能力測驗》替換為《申論》(Ⅰ類)科目。深圳市組織部相關工作人員表示,此舉是考試內容和方式有變化,而非增加難度,該科目需用簡體字作答。
根據筆試科目考試大綱要求,《行政職業能力測驗》和《申論》主要測查從事公務員工作應當具備的基本能力和基本素質,特別是用習近平新時代中國特色社會主義思想指導分析和解決問題的能力。其中,《申論》為主觀性試題,主要測查報考者的閱讀理解能力、綜合分析能力、提出和解決問題能力、文字表達能力。
對此,羅凌鋒認為,《申論》的文字表達上要熟練使用指定的文種,運用說明、陳述、議論等方式,準確規範、簡明暢達地表述思想觀點,這對於不太會寫簡體字的香港人來說,可能會有一些困擾,需要在備考時,專門花精力去學習,用往年真題做練習,以提升答題水平。
